Instance Verification Kit (IVK)
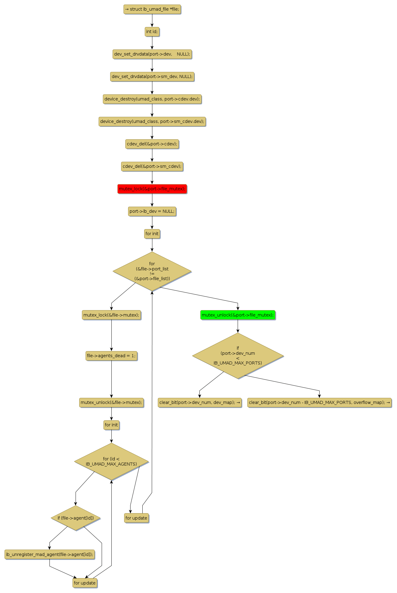
mutex lock @ [31321+30+/linux-3.19-rc1/drivers/infiniband/core/user_mad.c]
Instance Signature: file_mutex
|
The Matching Pair Graph:
|
|
Function Name
|
Control Flow Graph (CFG)
|
Events Flow Graph (EFG)
|
Source Correspondence
|
|
ib_umad_kill_port
|
|
|
[31012+17+/linux-3.19-rc1/drivers/infiniband/core/user_mad.c]
|